先做个广告:如需代注册帐号或代充值Chatgpt Plus会员,请添加站长客服微信:pingzi7749
或许你已经知道 ChatGPT 的强大功能,但在实际使用时,却发现效果并不如预期?
如果你怀疑问题出在提示词的编写上,那你一定要看完这篇文章。思途文成将分享9个实用技巧,帮助你编写更有效的 ChatGPT 提示词,让它更好地为你服务。
为 ChatGPT 编写提示词时常犯的一些错误:
❌缺乏准确性
❌缺乏上下文
❌缺少明确的引导
❌缺少详细描述
这些错误会导致得到的回答过于笼统,而实际上,如果你掌握了正确的用法,ChatGPT 可以提供更有价值的内容。
很多人在开始使用某些人工智能工具时常会犯这样的错误,只需要多加练习和尝试不同的技巧就可以避免这些错误。
为 ChatGPT 写出更好提示词的 9 个技巧
1. 提供背景信息
在为 ChatGPT 编写提示时,上下文非常重要,它可以帮助ChatGPT更好地理解你的问题,从而提供更相关的答案。
如果没有上下文,ChatGPT 可能无法准确理解你的需求,导致回答不够具体,甚至偏题。
因此,当你向 ChatGPT 提出问题时,请务必解释你正在做的事情,并提供相关的背景信息。
例如:
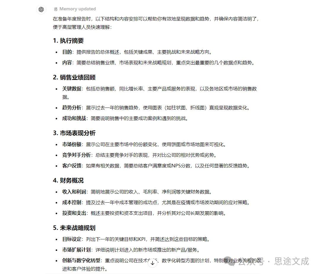
我正在准备一份年度报告,内容涉及公司过去一年的销售业绩、市场表现以及未来的战略规划。我需要帮助组织这份报告的结构,突出关键数据和趋势,同时确保内容简洁明了,便于高层管理人员快速理解。你能给我一些关于如何安排内容和呈现数据的建议吗?
这个提示为什么好?
因为它明确表达了目标,即希望得到关于年度报告结构和内容组织的帮助。还清晰地指出了报告的重点和需要关注的部分。
提示词详细描述了工作背景,特别强调了销售业绩、市场表现和未来战略规划等关键内容,使 ChatGPT 能更好地理解用户的需求并提供相应的建议。
2. 举例说明
当你给 ChatGPT 提供一个例子时,它就能更好地理解你的需求,并在生成回复时以此为参照。这样你不必过多地描述你想要什么样的回复,ChatGPT就能更准确地提供你想要的内容。
例如:
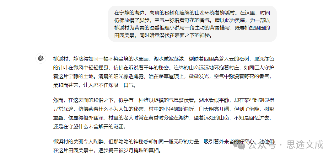
在宁静的湖边,高耸的松树和连绵的山峦环绕着柳溪村。在这里,时间仿佛放慢了脚步,空气中弥漫着野花的香气。请以此为灵感,为一部以柳溪村为背景的温馨推理小说写一段生动的背景描写,既要捕捉周围的田园美景,同时暗示潜伏在表面之下的神秘。
这个提示为什么好?
因为它为 ChatGPT 提供了明确的写作语气和内容重点,便于生成符合要求的回复。
3. 确定格式
如果你偏好较短的段落或要点形式的回答,可以在提示中明确说明,这样 ChatGPT 就会按照你想要的格式生成内容。这样,你就不需要在生成的文本中手动调整格式了。
例如:
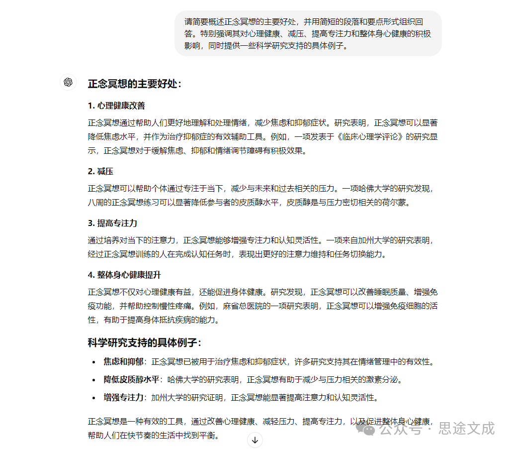
请简要概述正念冥想的主要好处,并用简短的段落和要点形式组织回答。特别强调其对心理健康、减压、提高专注力和整体身心健康的积极影响,同时提供一些科学研究支持的具体例子。

这个提示为什么好?
提示清晰地描述了任务,要求 ChatGPT 简要概述正念冥想的好处,并提供了具体的结构要求。
4. 扮演角色
让 ChatGPT 扮演某个角色,像故事中的人物一样,这样可以让 ChatGPT 的回答更符合某种特定身份或职业的风格。通过指定一个角色,你可以引导 ChatGPT 根据与该职位相关的专业知识或观点生成回复。
例如,如果你让 ChatGPT 扮演旅游博主的角色,它会提供体现该职业应有风格的回复。
请你以旅游博主的身份,分享一些自驾游的安全建议。用150字左右的篇幅,简明扼要地讨论自驾游时需要注意的安全措施、打包必备品,以及如何在陌生的地方安心出行。
为什么这个提示好?
它为 ChatGPT 设定了旅游博主的角色,明确了任务,即分享独自旅行的安全提示。
提示为回答内容提供了清晰的指导方向。
5. 详细描述需求
当你希望 ChatGPT 重写或改进文本时,关键在于清楚地描述你的要求。具体说明语气、连贯性、清晰度和参与度。
例如:
编辑人工智能生成的内容包括几个关键步骤。首先,检查内容的连贯性和相关性,确保文本符合预期信息。然后,改进语法和风格,纠正错误或不自然的措辞。最后,核实事实,并调整语气以提高可读性。——请重写这段文字,使其更随意、更吸引人、具有凝聚力、易于理解,使用简单的语言,并以友好的语气表达。
这个提示为什么好?
因为它明确传达了对重写文本所需的语气和风格的要求。
6. 制定规则
列出你需要的所有物品。例如,你可以要求结果显示在有两列的表格中,用简单的句子,或用7岁小孩都能理解的方式描述。你还可以指定每个句子的字数或与主题相关的特定内容。
例如:
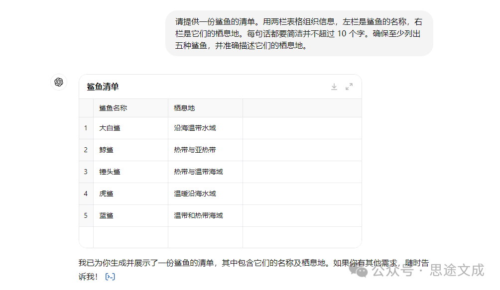
请提供一份鲨鱼的清单。用两栏表格组织信息,左栏是鲨鱼的名称,右栏是它们的栖息地。每句话都要简洁并不超过 10 个字。确保至少列出五种鲨鱼,并准确描述它们的栖息地。
这个提示为什么好?
因为它清楚地说明了表格中的内容和句子的字数限制以及要列出的鲨鱼种类。
7. 设定限制
除了列出你想要的内容和规则外,你还可以明确说明不希望在输出中出现的内容。
例如:
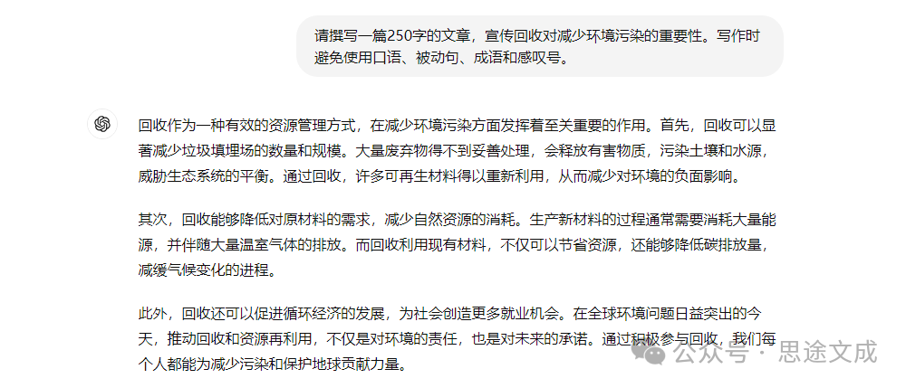
请撰写一篇250字的文章,宣传回收对减少环境污染的重要性。写作时避免使用口语、被动句、成语和感叹号。
这个提示为什么好?
这个提示效果很好,因为它明确列出了ChatGPT不能使用的内容。
它还包含了一个关于字数的指令。
8. 提出后续问题
追问问题非常有用,可以让你按照自己选择的方向引导ChatGPT。如果有必要,你还可以要求进一步澄清,这有助于使谈话紧扣主题,并确保你获得所需的信息。
例如:
感谢你的总结!能否再提供一些研究结果,说明过度使用社交媒体与年轻人孤独感之间的关联?
这个提示为什么好?
因为它提出了一个明确的问题,要求在主题的特定方面提供更多信息。
从积极的反馈开始,让ChatGPT知道哪里做得好,这有助于它了解哪些地方不需要调整。
9. 提开放式问题
ChatGPT 是一款会话式人工智能工具,因此,编写提示词时要像与人交谈一样,而不是简单地问“是”或“否”的问题。相反,尝试使用开放式问题,这样可以引发更深入的讨论。
可以用“为什么……”、“如何……”、“什么……”等词来开头。
例如:
你认为创造力在解决问题中为什么重要?
我们在日常生活中有哪些方法可以支持环保?
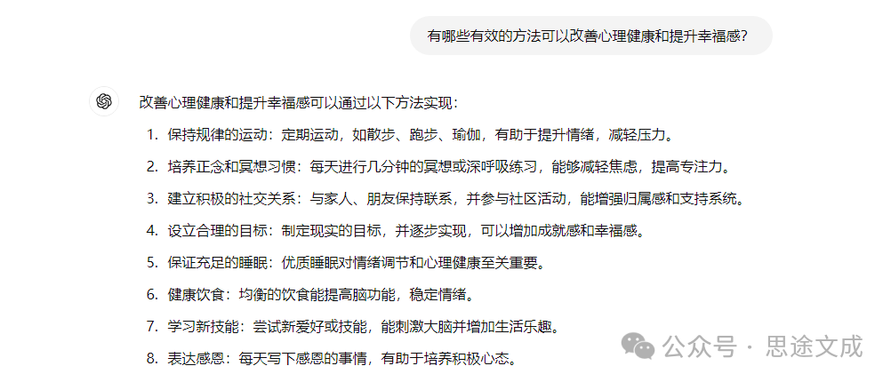
有哪些有效的方法可以改善心理健康和提升幸福感?
这些提示为什么好?
因为开放式问题可以让 ChatGPT 给出更详细的回答,这样你就能获得更多有用的信息。根据你使用 ChatGPT 的具体需求,开放式问题不仅能帮助你更深入地理解问题,还能引导你发现需要进一步探讨的内容。
最后
随着你逐渐掌握这些提示技巧,你就能更好地引导 ChatGPT 来满足你的需求。不过,记得它只是一个辅助工具,真正的核心依然是你的思考和判断。将 ChatGPT 的智能与个人智慧相结合,你会发现应对各种复杂问题变得更加轻松高效。
本文链接:https://qh-news.com/chatgpt/89.html
chatgpt官网现在是4.0版本吗ios怎样进入chatgpt官网chatgpt4.0官网中文chatgpt网页版官网怎么登录chatgpt官网宣传视频chatgpt官网什么样子chatgpt官网中文版手机版如何登录chatgpt官网chatgpt官网登录后怎么用chatgpt官网登录不了怎么办











